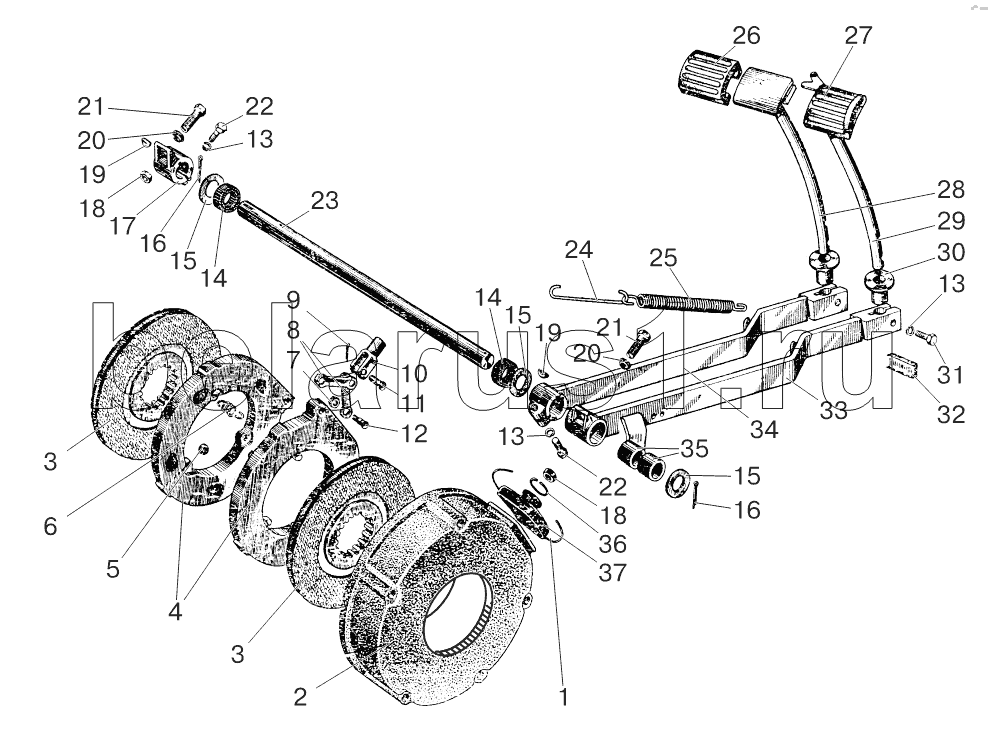
Каталог запасных частей к технике: МТЗ 800/900. Тормоза рабочие. Управление тормозами

1
2
3
3
4
5
6
7
8
9
10
11
12
13
13
13
14
14
15
15
15
16
16
17
18
18
19
19
20
20
21
21
22
22
23
24
25
26
27
28
29
30
31
32
33
34
35
36
37
Позиция на иллюстрации | Заводской номер детали | Название детали | |
---|---|---|---|
1 | 1.6-С-200 | Проволока | |
2 | 85-3502035 | Заказать | Кожух |
3 | 85-3502040-01 | Диск тормозной | |
4 | 85-3502036 | Диск нажимной | |
5 | Б22.225-100 | Шарик | |
6 | 77.38.163 | Пружина | |
7 | М8 | Гайка | |
8 | 85-3502196 | Тяга | |
9 | 3,2x18 | Шплинт | |
10 | 50-3502203 | Заказать | Вилка |
11 | 12x32 | Палец | |
12 | 50-3502198 | Палец | |
13 | ШП12 | Шайба | |
14 | 2.2-25x42-1 | Манжета | |
15 | 50-3503071 | Шайба | |
16 | 5x36 | Шплинт | |
17 | 70-3503017-А | Заказать | Рычаг |
18 | М12x1,25 | Гайка | |
19 | СШ-611 | Заказать | Шпонка |
20 | 70-3503018 | Заказать | Шайба |
21 | 70-3503019 | Заказать | Болт |
22 | М12x35 | Болт | |
23 | 50-3503015 | Заказать | Валик |
24 | 70-3503045 | Заказать | Удлинитель |
25 | 50-1605152 | Заказать | Пружина |
26 | А13.34.001 | Заказать | Чехол |
27 | А13.33.002 | Заказать | Чехол |
28 | 80-3503140 | Заказать | Педаль |
29 | 80-3503130 | Заказать | Педаль |
30 | 80-3503158-А | Заказать | Чехол |
31 | М12x30 | Болт | |
32 | 50-3503067 | Упор | |
33 | 80-3503110 | Заказать | Рычаг |
34 | 80-3503120 | Заказать | Рычаг |
35 | 50-3503064 | Заказать Заказать | Втулка |
36 | 36-1702358 | Кольцо пружинное | |
37 | 50-3502202 | Заказать | Чехол |
Содержащиеся в справочниках-каталогах запасные части и детали не предлагаются к продаже, а носят исключительно информационный характер