Каталог запасных частей к технике: МТЗ-1522. Гидроагрегаты и арматура

1
1
1
1
2
3
4
5
5
5
5
6
7
8
9
10
11
12
12
13
13
13
14
15
16
17
18
18
19
20
21
22
23
24
25
26
27
28
29
30
31
32
33
33
34
35
36
37
38
39
40
41
42
43
43
43
43
43
43
44
45
46
46
46
46
47
47
47
48
49
49
49
50
51
52
53
54
55
56
57
58
59
60
61
62
63
64
65
66
67
68
69
70
71
72
73
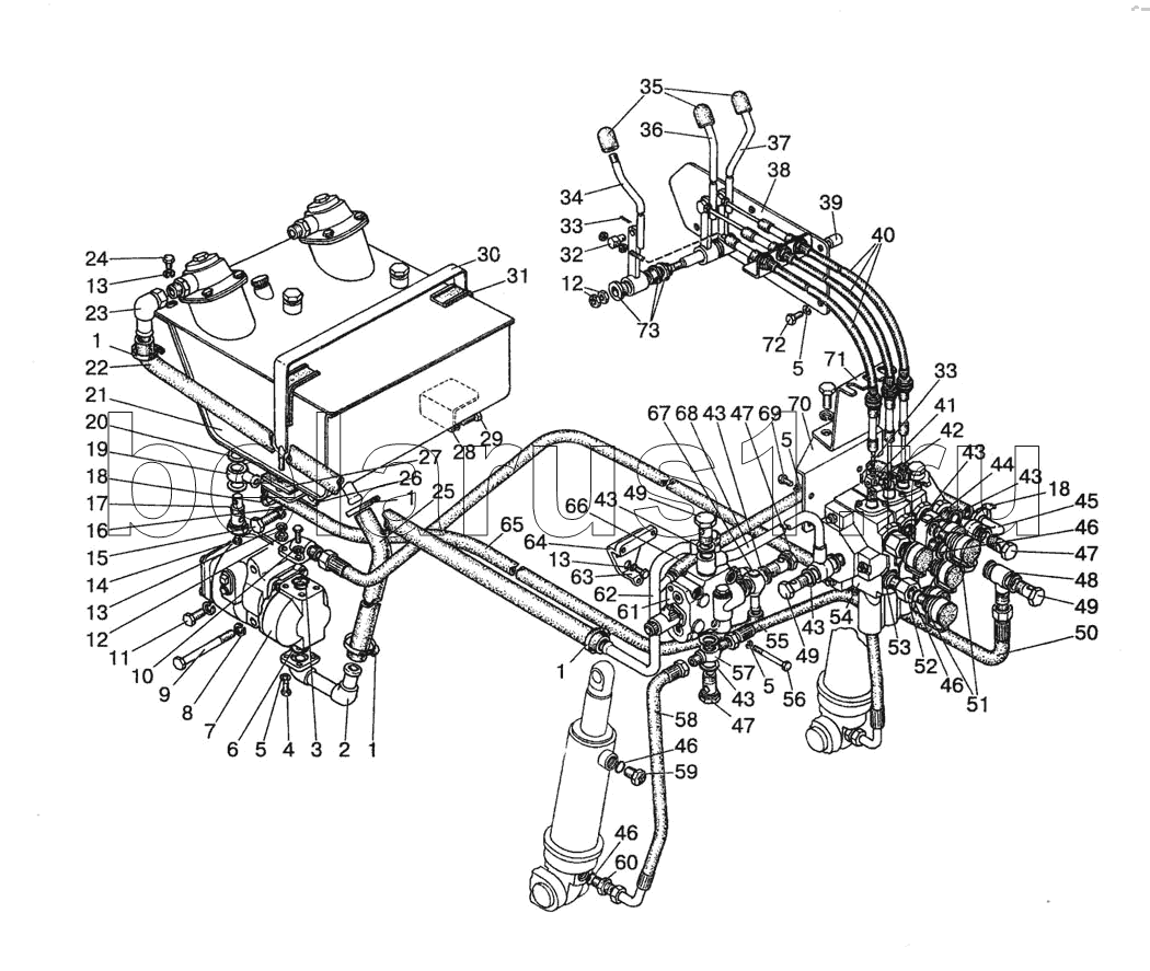
Позиция на иллюстрации | Заводской номер детали | Название детали | |
---|---|---|---|
1 | Norma 25-40 | Хомут | |
2 | 1522-4607090 | Патрубок | |
3 | 021-025-25-1-4 | Кольцо | |
4 | М8х25 | Болт | |
5 | ШП8 | Шайба | |
6 | 035-040-30-1-4 | Кольцо | |
7 | 100-4617110-01 | Привод насоса | |
8 | ШП12 | Шайба | |
9 | М12Х150 | Болт | |
10 | 1522-4607020 | Заказать | Патрубок |
11 | М12х30 | Болт | |
12 | М10 | Гайка | |
13 | ШП10 | Шайба | |
14 | КГ1/4 | Пробка | |
15 | М16х50 | Болт | |
16 | ШП16 | Шайба | |
17 | 1522-4607070 | Болт | |
18 | Norma 16-25 | Хомут | |
19 | С80-4607380 | Труба | |
20 | 40-4607038А | Шайба | |
21 | 1522-4608210 | Бак | |
22 | 1522-4607062-01 | Шланг | |
23 | 680-4607510 | Патрубок | |
24 | М10х20 | Болт | |
25 | 1522-4607062 | Шланг | |
26 | 1522-4608237 | Кронштейн | |
27 | 1522-4608234 | Прокладка | |
28 | 1522-4608238 | Кронштейн | |
29 | М16х32 | Болт | |
30 | 1522-4608230 | Стяжка | |
31 | Пр-43-02 | Уплотнитель | |
32 | 1522-4607017 | Палец | |
33 | 3,2х18 | Шплинт | |
34 | 1522-4607230-02 | Рычаг | |
35 | А13.11.000 | Заказать | Рукоятка |
36 | 1522-4607230 | Рычаг | |
37 | 1522-4607230-01 | Рычаг | |
38 | 1522-4607250 | Кронштейн | |
39 | 1522-4607252 | Втулка | |
40 | Morse L-1350 | Трос | |
41 | 1522-4607016 | Вилка | |
42 | С80-4607088 | Палец | |
43 | В50-3522023 | Прокладка | |
44 | 1522-4607018 | Плита | |
45 | 1522-4607050 | Труба | |
46 | 017-022-30-2-2 | Заказать | Кольцо |
47 | 1522-4607011 | Болт | |
48 | 1522-4607080 | Заказать | Штуцер |
49 | 1522-4607012 | Болт | |
50 | П80-4607120 | Рукав | |
51 | М036.50Б.10 | Корпус левый | |
52 | 1522-4607019 | Штуцер | |
53 | 024-028-25-2-2 | Кольцо | |
54 | 528123007 | Распределитель "Бош" | |
55 | 680-4607140-06 | Заказать | Рукав высокого давления |
56 | М8х80 | Болт | |
57 | 1522-4607078 | Угольник | |
58 | 680-46071740-13 | Рукав | |
59 | H036.77.000 | Сапун | |
60 | 70-1405089 | Заказать | Штуцер |
61 | 521220149 | Регулятор "Бош" | |
62 | 1522-4607160 | Труба | |
63 | М10х25 | Болт | |
64 | 1522-4607122 | Кронштейн | |
65 | 1522-4607061-01 | Шланг | |
66 | 1522-4607061 | Шланг | |
67 | 1522-4607150 | Труба | |
68 | 1522-4607075 | Труба | |
69 | М8х20 | Болт | |
70 | 1522-4607121 | Кронштейн | |
71 | 1522-4607210 | Кронштейн | |
72 | М8х40 | Болт | |
73 | А61.01.017 | Втулка |
Содержащиеся в справочниках-каталогах запасные части и детали не предлагаются к продаже, а носят исключительно информационный характер